首页
赛事
MC赛事
CS2赛事
卡拉彼丘赛事
热门游戏
MC
CS2
卡拉彼丘
王者荣耀
和平精英
无畏契约
教学
发布
发布文章
发布帖子
登录
注册
首页
赛事
MC赛事
CS2赛事
卡拉彼丘赛事
热门游戏
MC
CS2
卡拉彼丘
王者荣耀
和平精英
无畏契约
教学
登录
注册
找回密码
赛事
请选择
赛事
CS2赛事
卡拉彼丘赛事
MC赛事
搜索赛事
热门赛事
AGT赛事中心
F1K0
黑名单
taihu
Lmiyax
untold
关注
综合
游戏
热门
精华
问答
投票
最新回复
最高评分
AGT赛事中心
36天前发布
9次阅读
关注
私信
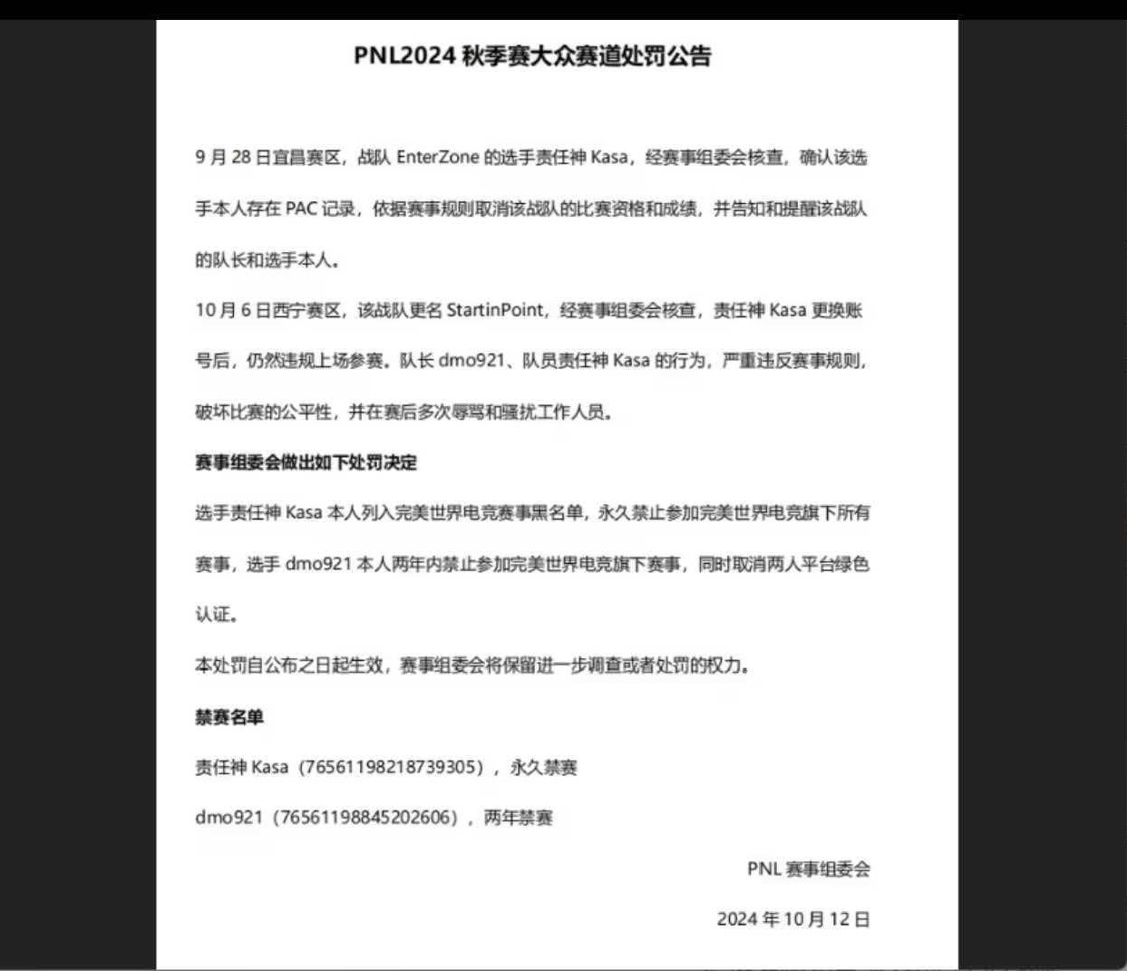
[选手禁赛]责任神Kasa
违规类型使用非法作弊程序 禁赛时间终身禁赛信息来源黑色浪潮杯相关图片
禁赛公示
评分
回复
分享
F1K0
36天前更新
16次阅读
关注
私信
赛事规则与须知
精简赛事规则请尊重 赛事管理员, 参赛选手, 任何人。战术暂停为 三次,每次30秒 。玩家角色人物只允许使用 默认探员。参数选手 ...
CS2
2
回复
分享
搜索
搜索
近期文章
2026 SAL Season3(高校) 北京站即将到来
2026繁星杯春季赛预热片
2026繁星杯赛事奖品信息
2026繁星杯宣传海报
幻耀杯系列赛事正式入驻AGT赛事中心!
近期评论
发布帖子
发布文章
在手机上浏览此页面
登录
没有账号?立即注册
邮箱
验证码
发送验证码
记住登录
账号密码登录
登录
用户名或邮箱
登录密码
记住登录
找回密码
|
免密登录
登录
注册
已有账号,立即登录
设置用户名
邮箱
验证码
发送验证码
设置密码
邀请码(选填)
注册
已阅读并同意
用户协议
、
隐私声明
AGT赛事中心
欢迎您访问AGT赛事中心! AGT赛事中心域名已更换为 www.agtmatch.com 原先域名已停止访问
立即注册